廖盟,华东师范大学政治与国际关系学院国际关系专业2022级硕士研究生。
“全球门户”计划与“一带一路”倡议是欧盟、中国各自的大规模海外基础设施建设计划,两者在建设之初都发布了指导性文件,对项目未来的发展方向与路径进行了清晰的规划。本文主要从文本分析的角度,对两项计划的发展与合作前景进行展望。基于对两者指导政策的深层次分析,本文认为,在未来“全球门户”计划与“一带一路”倡议在全球基础设施建设领域都面临着激烈的市场竞争,两者应当基于互补的合作基础与加快互联互通的共识,推进互容、互鉴、互通,以促进全球基础设施建设发展,实现合作共赢。
“全球门户”计划;“一带一路”;指导性文本;比较分析
进入21世纪,全球经济增长乏力,国际和地区局面日益复杂。在此背景之下,中国结合自身发展现状,适时提出了大规模海外基建项目“一带一路”倡议。2015年11月,经国务院授权国家发展改革委等三部门共同推动的“一带一路”倡议具体方案《推动共建丝绸之路经济带和21世纪海上丝绸之路的愿景与行动》出台,该文件包括:背景、原则、框架、合作重点、合作机制、中国现状、未来展望七个主要方面,被认为是“一带一路”倡议的顶层设计方案。2021年12月1日欧盟委员会基于G7峰会“恢复”、“规则”、“低碳”、“秩序”等核心精神,发布《全球门户》文件,正式提出自己的全球基础设施投资:“全球门户”计划。该文件包括:介绍、优先事项、全球门户投资和交付模型、与志同道合的伙伴协调努力、治理和沟通、未来发展六个部分,明确规定了“全球门户”计划的发展前景和方向,被认为是“全球门户”计划的指导性文件。
中国“一带一路”倡议是中国大规模海外基建计划的整合,“全球门户”计划是对欧盟近年来互联互通以及海外基建项目的整合。对于欧盟“全球门户”计划与“一带一路”倡议文本的比较研究,能够帮助我们更好地了解双方项目在未来竞争与合作的可能,为未来两者的合作和更好的完善“一带一路”倡议建言献策。
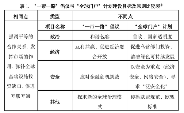
“全球门户”计划作为欧盟未来大规模全球基建投资项目的指导性政策,与同样作为海外基建指导项目的“一带一路”倡议在部分经济建设目标上具有重合,两者都致力于促进自身与世界其他地区的经济发展。大规模的海外基础设施投资既能不断开拓海外市场,使双方在互利的经济合作中实现共赢,同时也能够实现以经济发展促进地区和平,为自身经济发展提供安全的环境。但由于提出的背景不同以及主体间存在实力与认知上的差距,两者在政策的直接目标与建设的基本原则上体现出不同。
“全球门户”计划在原则中更加强调价值观条件。从两者的政策原则来看,“一带一路”倡议具有“包容”、“开放”、“互利”的特点,从自身与合作方的共同角度出发,满足世界经济发展所需。“全球门户”计划原则较多的基于自身的战略利益需求,在投资中较多的附加价值观条件,试图通过投资传播欧盟价值观模式。欧盟的这一做法,实质上是对其传统发展合作模式的延续。从传统中来看,欧盟认识到自身硬实力的相对缺失,因此希望通过发挥“软力量”或“规范性力量”在国际社会中发挥领导作用。戴轶尘表示:欧盟将所谓“民主”、“良治”等概念作为“全球门户”计划的关键原则,是“带有地缘政治色彩和意识形态色彩”。在过去的几十年间,欧盟一直在中亚非洲等地区推进民主传播计划,以扩散西方自由、民主、人权、善治等价值观念。但是结果却往往难以达到预期,并且短期内难以扭转。对此,欧盟意识到需要通过一种潜移默化的方式引导中东国家接受西方价值观和发展模式,而在海外发展合作中设置制度或价值观条件就常用的一种手段。“全球门户”计划在本质上是对既有的海外基建项目进行整合,因此也未能摆脱这一传统。
“全球门户”计划的实施原则注定了其并不是一个完全平等互利的合作项目。布鲁塞尔当代中国研究中心主任乔纳森·霍尔斯拉格(Jonathan Ho ls lag)认为:“在新的世界秩序中,国家希望自治高于一切。它们需要我们的钱,但不会自动拿走我们的价值观和规则。”尤其在当今内部问题不断的欧盟,或许会因为内部分歧以及各成员国政府更迭,在内部协调能力和作为“长期投资者”的可信度上打折。与“一带一路”倡议这种无任何附加条件的投资相比,“全球门户”计划这种夹带价值观“私货”的做法,必然会使其竞争力大打折扣。
“全球门户”计划地缘政治色彩更加明显。从两者的政策目标来看“一带一路”倡议更多集中在经济方面,主要针对国际社会面临的经济挑战,以发展为导向,从全球角度来进行规划,突出合作、开放的精神。“一带一路”倡议不是一种地缘政治战略,而是一种发展的空间定位。“全球门户”计划的政策目标相对复杂,涉及政治、经济、生态、安全等方面,以规则为导向,将自身利益置于首位,整体设置符合近年来欧盟所倡导的实用主义原则和价值观嵌入利益思想。值得注意的是,欧盟在《全球门户》投资优先事项部分中体现出了传统发展合作中少有的地缘政治竞争色彩。如“全球门户”计划在维护安全这一政策目标中强调需要着力帮助伙伴国提高应对地缘政治目的的经济胁迫和无端监视的能力,这不免让人想到欧盟对“一带一路”倡议实施债务外交,并通过基础设施建设监控全球的指控。虽然在《全球门户》整个文件中欧盟并未提及“一带一路”倡议,但是中、西方学者普遍认为该计划的主要战略考量是对冲“一带一路”倡议。欧盟委员会主席冯德莱恩在被问及“全球门户”计划是否针对中国时,也表示“这显然是对现有计划的替代”。戴轶尘看来,面对13万亿欧元的全球基建投资需求和“一带一路”倡议这些年取得的实质性成果,曾忽视了这片热土的欧盟推出“全球门户”计划意在弥补短板,要与中国争夺影响力。全球发展中心(美国)高级政策研究员米凯拉·加瓦斯(Mikaela Gavas)认为欧盟的全球门户将是一个独特的机会,可以实现欧盟将自己转变为地缘政治重量级的雄心,并在全球范围内替代中国的“一带一路”倡议。欧盟针锋相对的提出“全球门户”计划,与近年来欧盟“地缘政治委员会”的出现有很大关系。欧盟试图通过“地缘政治”新定位,来实现自身的地缘政治转向,从而维持自身在竞争日益激烈的世界格局中的战略自主。
从这一角度来看,“全球门户”计划提出,一方面可以帮助欧盟抗衡中国不断扩大的地缘政治影响力,符合欧盟对中国“战略竞争者”的定位。具体而言,“全球门户”计划是推动欧盟在互联互通领域“泛安全化”的核心手段,欧盟不断扩大互联互通的清单和资产,通过规范化的互联互通表述,将欧盟规则与意识形态融入其中。随着自身在该领域话语权的不断增强,逐步将互联互通风险指向中国,引入中国“战略竞争者”的地位,使互联互通成为两国博弈的平台和手段。最后通过联合“志同道合”的伙伴国家,通过在互联互通关键领域的立法,逐步将中国排除在互联互通领域内,剥夺中国的话语权与决策权,从而实现“泛安全化”。另一方面,随着美国、英国、日本等国家提出自己的海外基础设施投资计划,在未来该领域的竞争将更加激烈,欧盟适时提出自己的海外基建计划,将有利于维护欧盟在该领域的战略自主。
“全球门户”计划的政策目标及原则既体现了欧盟传统“规范性力量”,又反映了欧盟在面对日益加剧的地缘政治博弈时对其规范性力量的“硬化”,遵循近年来欧盟实用主义原则和价值观嵌入利益的思想周晓明,赵发顺.欧盟新安全战略及其影响。
结合上述分析,可以明显看出“全球门户”计划在建设目标上与“一带一路”对冲的政治意图较为明显,但是需要我们注意的是,作为一项基础设施投资计划,在促进互联互通这一经济目标上两者都将其放在核心位置,这也是判断一项全球基建项目成功与否的关键,在未来这一共识或将是两者未来合作的基础。
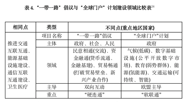
从建设地区来看,“全球门户”计划与“一带一路”倡议都是面向全球的大规模基础设施投资计划,两者的实施地区都主要集中在亚非欧三地,具有高度的重合。这主要有三大原因:首先,两项计划都将建设的重点放在自身所在大洲,促进区域国家的经济恢复与发展,从而维护周边的和平与稳定。其次,两项计划都将目光投向非洲,从供给角度来看,中、欧在非洲都有着良好的援助传统与基础,非洲有着广阔的市场与发展前景。从需求角度来讲,非洲的经济发展迫切需要大量的基础设施投资,但非洲自身又缺乏建设资金。最后,两项计划都将目光放在了亚欧两大洲,这是因为中欧关系的发展与欧亚关系的发展对于双方都有着巨大的经济利益和战略利益。
但是两者对于优先建设地区以及不同地区内建设的重点国家和项目有着不同的判断。“一带一路”倡议建设地区的选择是在对传统丝绸之路继承基础上的创新,在选择上兼具历史延续与地理区位的考量。通过陆上与海上两条路径,能够最大限度地联通亚欧非三大洲,实现跨大洲的高度连通以实现经济合作利益最大化。总的来说,“一带一路”倡议的建设地区具有高度协调、完整、连通的规划。“全球门户”计划建设地区的选择基于欧盟自身的战略需求,依托现有战略规划,将欧盟自身利益最大化置于整个选择的核心,总体来看,具有分散性、单一性的特点。如:欧盟将东欧、巴尔干、中东等地区作为区域投资的重点,并在相关的投资计划中强调支持上述地区完善在不同领域的“安全”建设,促进经济恢复,这实质上与欧盟周边安全政策密切相关。
欧盟扩大后,为了保持欧盟与周边国家的友好关系,维护周边地区的安全、稳定和繁荣,欧盟于2004年启动周边政策(ENP),并将其作为主要的地缘政治项目。近年来,欧盟周边地区的安全形势已发生较大变化,欧盟周边政策适时调整,致力于构建周边国家和社会的恢复力,以经济稳定促地区和平。而欧盟重视与日本、印度合作推进地区基础设施建设,同样符合欧盟不断强调的“印太战略”,作为未来全球经济和战略重心印太地区,欧盟迫于内部德法英战略扩张的压力通过推行自身的“印太战略”来被动地维护战略自主。而“全球门户”计划能够增加欧盟与印太战略核心国家的合作,同时也有助于扩大欧盟在该地区的影响力,能够有效为该战略奠定基础。
综合上述分析,两项计划在未来建设地区的重合将不可避免带来相互之间的竞争,这也将会使部分国家左右逢源,在两者中实现利益的最大化,从而不可避免地造成建设的重复与浪费。但需要注意的是,虽然两者建设的区域高度相同,但合作的重点国家存在区别,如果能够合理协商、合作,或将缓解双方竞争的压力。
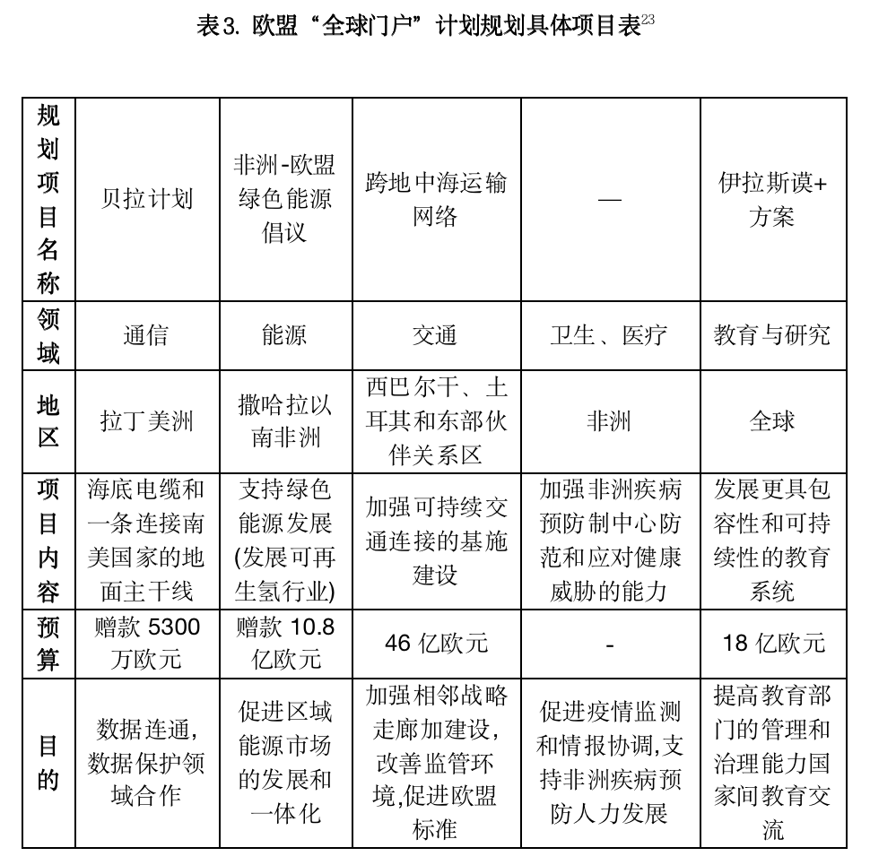
“一带一路”倡议的建设涉及政策、设施、资金、贸易、民心五个方面,着重从政府、企业、公民三个层次出发解决建设的全流程问题,以此来实现国家间的真正互联互通。“全球门户”计划则着眼于合作具体的领域与项目,在交通与教育两个领域大规模投资,从基础设施、监管、市场三个角度,力求建设符合欧盟标准的互联互通模式。总的来看,中国更注重互联互通的“硬联通”领域(物理、信息等),欧盟则将目光主要集中在“软联通”(人文、社会、规则)。比较而言“一带一路”倡议建设领域涵盖的范围与层次更为广阔,欧盟将主要目光集中在了具备发展潜力并能符合欧盟发展需求的产业上。
“全球门户”计划与“一带一路”倡议在具体的建设领域上存在较多重合的地方,如交通设施的投资、通信网络的建设、卫生医疗合作等,这些重合的部分并不难理解。因为它们往往是海外集中设施投资中最为基础、广泛的投资领域,发展中国家迫切需要这些领域的投资以帮助地区发展,而中国与欧盟在这些领域又有着较为成熟的产业链,能够提供完善的投资与产品服务。
但需要注意的是,欧盟在投资领域的选择上与“一带一路”倡议相比更加重视所谓的“高标准”和“高质量”,将“软联通”作为突破点。这是因为“全球门户”计划起步较晚,在领域重合的情况下想要与其类似项目竞争,就必须具备自身的竞争力。在盟情咨文演讲中,冯德莱恩就强调,“我们擅长为道路融资,但欧洲在中国拥有的铜矿和中国拥有的港口之间修建一条完美的道路是没有意义的,因此当涉及此类投资时,我们必须变得更聪明。”中国在“一带一路”倡议建设早期,主要以大型基建为主的“硬联通”作为突破口,对此欧盟将“全球门户”计划的重点放在了“软联通”上,相较于传统发展合作项目,试图提供一个在人文、金融、规则领域,面向未来、对环境负责、基于欧盟的民主价值观和国际规范和标准、能够真正实现自由竞争市场与公平收益的项目。
但事实上,欧盟引以为傲的“民主”、“环保”、“公平”能否真正被接受仍然是个未知数,毕竟对于迫切需要基础设施建设的发展中国家来说,真正需要的是建造设施,而不是如何(或以何种标准)建造设施。并且被欧盟频繁诟转移落后产能的“一带一路”倡议也并不是一成不变的,而是在建设过程中积累经验,目前也正积极绿色低碳、高标准的投资模式转型。同时,以价值观和西方标准为卖点的计划并不是只有欧盟一家,还有美国的“蓝点网络”计划、英国“绿色清洁能源”项目。对此,欧盟中欧协会主席阿尔弗雷德·格斯特认为:“全球门户”计划在财政上无法与“一带一路”倡议相提并论,并且其太多基于地缘政治利益而不是纯粹以运输和物流为导向的推理的竞争举措可能会造成成本高昂且对环境有害的众多竞争运输网络。“全球门户”计划不应盲目追求与中国在基础设施建设方面竞争,还需要与之协调。
综上所述,欧盟在建设领域上寻求的“创新”有值得我们学习的地方,比如对追求绿色低碳和新兴产业的发展的关注,“一带一路”倡议在初期的发展上缺乏对这些方面的重视。但是需要注意的是,“一带一路”倡议是不断发展完善的,欧盟想要将这些作为与“一带一路”倡议竞争的武器,显然难以实现。在未来,双方应当更多的关注彼此间的相对优势,需求互补性发展与合作,而不是比较个孰优孰略。
从合作机制来看,两者都十分重视合作机制的运用,但是却采用了不同的合作方式。“一带一路”倡议建立了一个在现有合作模式基础之上的多边、多元、多层的成熟稳定的合作机制,该机制基于公平互利的原则,能够保证沿线各国的有效参与。而“全球门户”计划则建立了一个以欧盟为主导,伙伴国家参与的合作机制。在这种机制下,由欧盟订立相应的规则与准入条件,其他国家想要参与就必须满足欧盟设施的具体条件,在运行过程中也将由欧盟机构负责主导,以欧盟的方式来与伙伴国合作。比较而言,“一带一路”倡议的合作机制更加成熟,也更能够被合作国接受。
两者选择不同的合作机制,与其自身的定位有着极大的关系。“一带一路”倡议本质上是中国寻求建立以合作共赢为核心的新型国际关系的重要载体,习近平认为“一带一路”倡议是构建人类命运共同体的伟大实践,这就要求“一带一路”倡议在建设过程中不能仅以中国的国家利益作为唯一标准,而是要充分听取广大参与国家的建设需求,充分调动参与各国的积极性,这样才能得到世界人民的认同。而欧盟将全球门户定义为“维护欧盟自身战略利益与满足伙伴国需求”的一项地缘政治战略,因此就需要将维护自身战略利益作为整个项目的核心,而满足伙伴国的需求必须符合这一核心,这就需要由欧盟主导整个项目的运行。
总的来看,“全球门户”计划与“一带一路”倡议在合作机制上采取不同的方式,但我认为这并不会给中欧两个计划未来的合作带来过多的影响。虽然欧盟主导的模式会减少伙伴国的参与度与参与热情,但对于两个项目间的合作而言,更高的协商效率与执行效率显得更为重要。
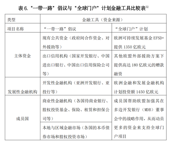
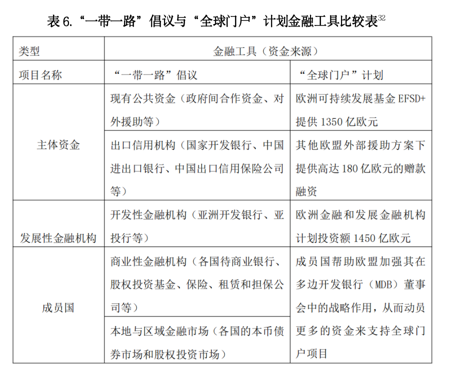
从金融工具来看,两者都选取了多种的融资渠道,但融资主体与方式不同。“一带一路”倡议选择了多元化的融资工具,在基于现有成熟融资方式的基础之上促进合作国家间金融工具的连通,在投融资过程中,遵循可持续与包容发展模式,兼顾债权与债务双方的共同利益,该模式能够有效满足“一带一路”倡议在大规模投资时的资金需求。“全球门户”计划延续了由欧盟主导的模式,在金融工具上选择上试图改变传统海外基建投资的弊端,提出了创新的金融工具,同时在投资中设置多种评估工具以提高投资质量。欧盟的融资模式是赠款、软贷款和担保的混合,旨在吸引私营部门投资,而“一带一路”倡议则只专注于贷款。比较而言,“一带一路”倡议的金融工具高效、成熟,“全球门户”计划的金融工具则更注重投资的质量。
与“一带一路”倡议相比欧盟将金融工具作为“全球门户”计划的核心卖点,主要是为了提升自己与“一带一路”倡议相比的竞争力。欧洲主流媒体对于“一带一路”倡议批判多集中在该项目的债务和融资风险上,如“德国之声”《“一带一路”倡议融资困境与债务风险》、德国商报《中国巨债难收,穷国还不出钱怎么办?》、法国世界报《“中巴之间——丝绸之路成为债务走廊”》等媒体的评论文章在报道中突出强调中国利用“一带一路”倡议给投资国制造过多债务带来主权风险。在批判“一带一路”倡议金融工具的基础上,欧盟积极宣传自己创新金融工具的优势。如在《全球门户》中五次提到有关金融工具“债务”优势的表述,以及欧盟委员会多次公开表示“全球门户”计划提供的是可持续债务,能够有效限制债务危机风险,并多次强调:“全球门户”旨在建立连接,而不是创建依赖关系。欧盟媒体对于“一带一路”倡议的反复批评与“全球门户”计划多次地强调形成对比,从中可以看出“全球门户”计划与“一带一路”倡议竞争的意图之明显。
但事实上,中国当前正积极促进“一带一路”倡议债务的可持续性,推进绿色金融发展,而欧盟“全球门户”计划涉及的金融工具虽然看似高质量和高透明,但该计划面临缺乏新的欧盟资金投入和高杠杆率导致的难以吸引私人投资的风险,该创新工具在未来实施的过程中还将面临一系列风险。
总的来看,欧盟在金融工具上大力创新,试图避免传统金融工具带来的债务和融资风险的问题。欧盟因为有着广泛的金融影响力和成熟的对外金融投资工具运用的经验,在这一领域上存在一定的竞争优势。但是,中国近年在金融领域持续发力,建设了一系列有利于海外投资的金融机构,同时近几十年来的对外援助经验和“一带一路”实践中遇到的问题,也使中国不断完善自身的金融工具。中欧双方在金融工具领域都有自身的优势,未来两项计划在金融工具创新上应当寻求合作,总结双方的经验,努力克服这一在全球基建领域普遍存在的问题。
“一带一路”倡议是由中国提出的大规模海外基建项目,“全球门户”计划则是欧盟主导的海外建投资项目,两项计划在实施地区、建设领域方面存在一定的重合,在政策目标、原则、合作机制与金融工具方面存在较大的差异。从文本比较分析中,可以看出作为后发项目的“全球门户”计划想要与“一带一路”倡议“对冲”的战略目的较为明显。但是,从对比中我们也能够看到,“全球门户”计划本身受到欧盟“规范性力量”与“地缘政治”的双重影响,加之欧盟内部分裂、资金难以兑现等现实问题影响,其想要在竞争中彻底战胜“一带一路”倡议是难以实现的。同时,对于“一带一路”倡议而言,欧盟在互联互通建设领域的参与对于其今后的进一步发展也有着不可忽视的价值,“全球门户”计划作为未来欧盟全球基建的指导性文件,在金融工具与新兴产业投资领域有着可以借鉴与学习的地方,“一带一路”倡议在日后的发展中也无法忽视“全球门户”计划的影响。综上所述,对于双方而言,合作都是符合双方利益的行为,而本文比较研究的目的不在于分出两者间的孰优孰略,而是为两项计划今后的合作与竞争研究奠定基础。
从两个项目的原则与目标来看,虽然“全球门户”存在战略对冲的意图,但作为基础设施投资计划,促进互联互通依旧是其不可忽视的核心目标,这一目标是未来两者合作的基础。因此在今后的合作中,中欧双方应当把促进互联互通这一经济目标放在首位,作为合作的抓手,遵循“求同存异”的原则,抓住主要矛盾的主要方面,努力弥补全球基础设施建设领域的赤字。从两个项目的实施地区来看,“全球门户”计划与“一带一路”倡议的主要实施地区具有高度的重合,重合意味着竞争与重复建设的可能。但是需要注意的是两者对于优先建设地区以及不同地区内建设的重点国家和项目有着不同的判断,因此在今后的实践中如果双方能够合理进行协商、合作,依托不同的区域核心国家形成基础设施建设的辐射带动模式,合理划分区域建设中心,避免低级的“摊大饼式”的建设模式。则既能有效分摊全球基础设施建设的资金压力,同时也能在区域内形成多中心的建设模式,增大合作国家福祉。从两者的建设领域来看,欧盟在“软”连通建设领域上寻求的“创新”有值得我们学习的地方,比如对追求绿色低碳新兴产业的发展的关注,而“一带一路”倡议在传统“硬”基建领域有着高效、价廉物美这一不可忽视的优势,符合发展中国家的实际发展需求。因此在未来,双方应当更多的关注彼此间的相对优势,需求互补性发展与合作,“一带一路”倡议可以与“全球门户”计划在新能源与新产业领域更多的交流、沟通,“全球门户”计划也可以在“一带一路”当前丰富的基建设施基础之上寻求差异化的产品,补充“一带一路”倡议在建设领域中忽视的地方,最终实现两者“1+1>2”的能效,构建实用又符合未来发展的“软”、“硬”结合的互联互通基础建设。
从两者的合作机制来看,“全球门户”计划与“一带一路”倡议在合作机制上采取不同的方式,但我认为这并不会给中欧两个计划未来的合作带来过多的影响。虽然欧盟主导的模式会减少伙伴国的参与度与参与热情,但对于两个项目间的合作而言,更高的协商与执行效率显得更为重要,未来两者在合作中,可以更多地采取官方与政府层次的交流与对话,推进合作项目更加高效地运行。从两者金融工具来看,欧盟在金融工具上大力创新,试图避免传统金融工具带来的债务和融资风险的问题,欧盟成熟的对外投资金融工具是值得我们学习和研究的。金融工具风险问题是所有国家在海外基础设施投资建设中所面临的问题,这不是一两个国家能够轻易解决的问题,对此在未来不仅需要中、欧两国合作解决,还需要拉入更多富有资金和经验的国家参与协商,建设一个被世界国家广泛接受的标准与模式、风险承担机构。总的来说,在未来“全球门户”与“一带一路”倡议在全球基础设施建设领域都面临着激烈的市场竞争,因此两者需要不断加强互容、互鉴、互通,以推动互联互通的共识促进全球发展,实现合作共赢。
注释:
[1]国家发展改革委,外交部,商务部:《推动共建丝绸之路经济带和21世纪海上丝绸之路的愿景与行动》,《人民日报》,2015年3月29日。
[2]Analytical Studies.2021-6-13. Carbis Bay G7 Summit communiqué: Our Shared Agenda for Global Action to Build Back Better.
[3]EUROPEAN COMMISSION.2021-12-1. The Global Gateway.
[4]来源:《愿景与行动》一、二部分,《全球门户》p2-p3.
[5]翁东辉:《欧盟应摒弃门户之见》,《经济日报》2021年12月8日。
[6]曾向红:《规范性力量”遭遇“新大博弈”:欧盟在中亚推进民主的三重困境》,《欧洲研究》2020年第2期。
[7]齐旭:《欧盟宣布启动“全球门户”计划》,《新民晚报》2021年12月3日。
[8]Tim Summers. China’s ‘New Silk Roads’: sub-national regions and networks of global political economy. Third World Quarterly, 2016, 37(9).
[9]周晓明,赵发顺:《欧盟新安全战略及其影响》,《和平与发展》2017年第4期.
[10]王振玲:《欧盟机构对“一带一路”倡议的认知以及中国的应对策略——认知与权限类别基础上的多重对接》,《太平洋学报》2019年第4期。
[11]翁东辉:《欧盟应摒弃门户之见》,《经济日报》2021年12月8日。
[12]齐旭:《欧盟宣布启动“全球门户”计划》,《新民晚报》2021年12月3日。
[13]THE GLOBAL DEVELOPMENT CENTER. 2021. The EU's Global Gateway Is Not a Groundbreaking Plan for Domination in Global Infrastructure.
[14]解楠楠,张晓通:《“地缘政治欧洲”:欧盟力量的地缘政治转向》,《欧洲研究》2020年第2期。
[15]忻华:《欧盟希望在中美“战略竞争”格局中获得自主空间》,《世界知识》2021年第15期。
[16]张利华:《欧盟对华政策的“不变”与“变”》,《人民论坛·学术前沿》2020年第23期。
[17]刘作奎:《欧盟互联互通政策的“泛安全化”及中欧合作》,《理论学刊》2020年第1期。
[18]严少华:《欧盟战略自主与中国对欧战略新思维》,《复旦学报(社会科学版)》2021年第6期。
[19]周晓明,赵发顺:《欧盟新安全战略及其影响》,《和平与发展》2017年第4期。
[20]来源:《愿景与行动》第三部分,《全球门户》(p1-p2)
[21]周晓明,赵发顺:《欧盟新安全战略及其影响》,《和平与发展》2017年第4期。
[22]葛建华:《欧盟战略自主与欧版“印太战略”》,《亚太安全与海洋研究》2020年第2期。
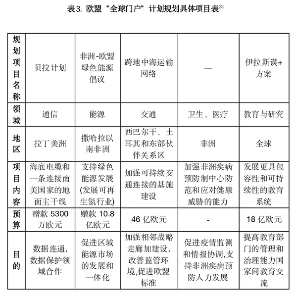
[23]数据来源:《全球门户》投资优先事项部分(2.1-2.5)
[24]来源:《愿景与行动》第四部分,《全球门户》(p4-p8)
[25]刘作奎:《欧盟互联互通政策的“泛安全化”及中欧合作》,《理论学刊》2022年第1期。
[26] European Commission - Press release. 2021-12-1. Global Gateway: up to €300 billion for the European Union's strategy to boost sustainable links around the world.
[27]张伟伟, 李天琦, 高锦杰:《 “一带一路”沿线国家绿色金融合作机制构建研究》,《经济纵横》2019年第3期。
[28]The Central European Institute of Asian Studies(CEIAS).2021-12-6.CEIAS CONSIDERS: Can EU’s Global Gateway compete with China’s BRI.
[29]来源:《愿景与行动》第五部分,《全球门户》(p11-p13)
[30]赵可金:《“一带一路”倡议的中国方略研究》,《新疆师范大学学报》(哲学社会科学版),2016年第1期。
[31]尹婕:《构建人类命运共同体的伟大实践》,《人民日报海外版》,2021年6月11日。
[32]来源:《关于引导对外投融资基金健康发展的意见》、《“一带一路”倡议融资指导原则》、《全球门户》(p8-p10)
[33]西蒙娜·塔利亚皮耶特拉.2021-12. The Global Gateway: a real step towards a stronger Europe in the world.
责任编辑|王津
微信编辑|卢昱舟

















